Defining Deep Work's Mission
...and planning to cook together later in April!
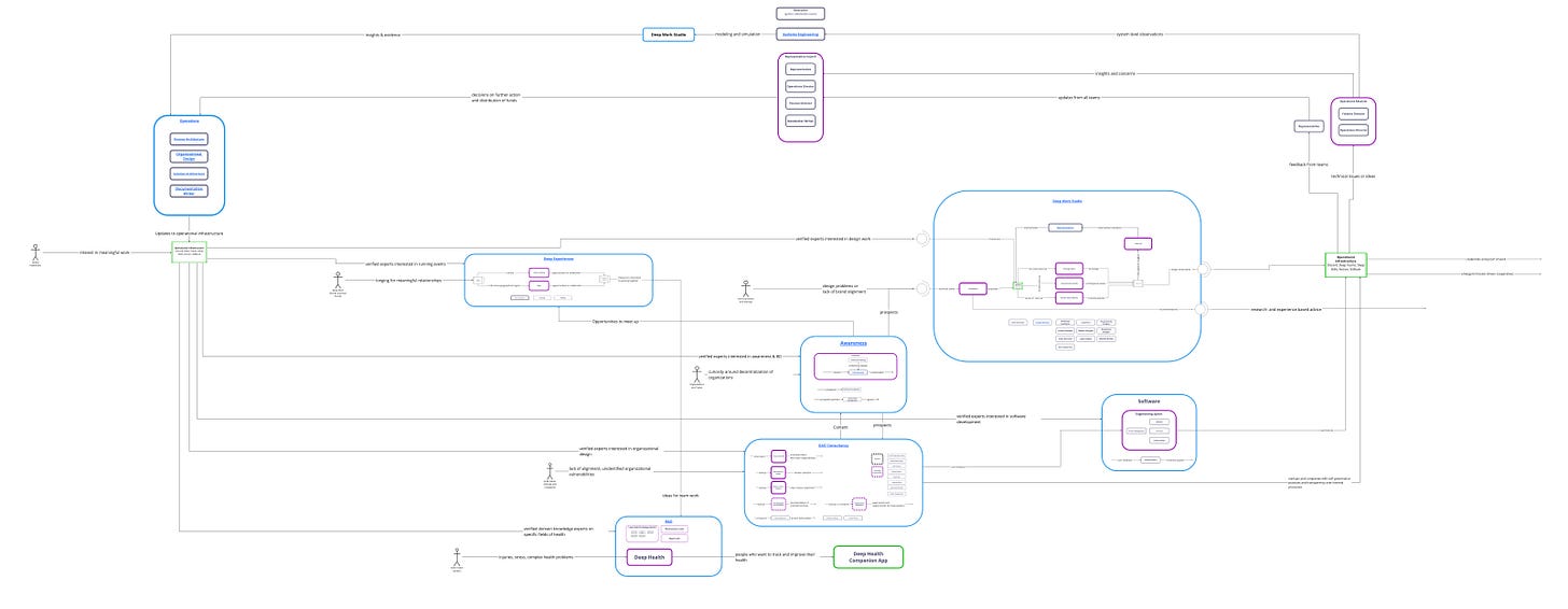
What’s currently happening at Deep Work?
Operations
We started a session to gather insights around how Deep Work (including all its sub-teams) is being perceived and articulate the mission, values, and target audiences. Watch a 5min summary with the results here.
You can follow the conversation in this Discord channel (#deep-work-branding)If you are interested in contributing to Deep Work, below you can explore a map of the current teams and discover who to reach out to in Deep Teams.
There is now an onboarding guide for anyone to introduce clients to any Deep Work team.
Updated a guide on how to create eloquent and succinct documentation for documenting processes and functions.
Created a draft for a functions dashboard for better visualization of relative token issuance. This reflects how governance tokens are distributed!
The possibility of moving internal group communication from Telegram to Discord was also discussed, with the working teams probably coming back to Discord.
Please let us know in the comments or reach out to Andrej if Discord doesn’t work for you.
DAO Consultancy
Currently working with GitCoin on their marketing department documentation.
Completed an organizational assessment for MakerDAO and a public proposal to introduce new frameworks for “DAO-Level Objectives“ and “Work Proposals“.
Exploring collaboration with ConsenSys on the design of an accelerator program.
Started creating an internal database of experts who can be introduced to client-facing projects. If you want to apply, please fill out this form and provide granular evidence for your skills and an external party who can verify your skills.
Deep Work Studio
Currently two ongoing projects, the team is at full capacity until the end of the month.
At the end of the month, we will start exploring ways to improve internal processes (for example using AI tooling) by updating the documentation and reviewing all functions. Also aim to reduce costs by keeping projects large enough and providing high quality.
Considering expansion into “Web2.5” companies by providing design and creative direction at the flexibility of a freelancer and quality standard of a design studio.
Software
Currently on pause, but finishing a recent update that will allow us to find experts through functions.
Waiting for more insights about stakeholder requirements from the DAO consultancy.
Discussed potential integration of an escrow service with an external team.
Awareness
Debrief after the EthDenver conference revealed that we should focus more on smaller, more intimate “Deep Experiences“ and side events as they bring our community together and our guests enjoyed the relaxed atmosphere.
Considering the organization of DAO-related side events at EthCC or EthBarcelona.
Deep Experiences
We will host an online cooking session on April 15th, 11am CET cooking Shakshuka. More details will follow in the Deep Experiences Telegram group.
R&D
Starting a client-facing health project and working with individuals experienced in biohacking and health services. Here’s a summary video of the last workshop.
Treasury Balance: Currently at 24,300 USDC, with some funds left over in department budgets to be carried over to the next month.
More details in the Finance Dashboard
Please note: this is a new document that is a work in progress.
Liabilities from reinvest loans total $55,212 and a mechanism for paying it out is yet to be decided. The original idea was to pay it out when there are enough profits, which would be shared with the entire organization.
As always, feel free to comment below if you have any questions. Thank you for your interest, excitement, and collaboration. I love you all!





